tgAI全自动翻译智能人工客服 客服机器人源码 带视频搭建教程

tgAI全自动翻译智能人工客服 客服机器人源码 带视频搭建教程-Ferry资源网
tgAI全自动翻译智能人工客服 客服机器人源码 带视频搭建教程
此内容为付费资源,请付费后查看
1
立即购买
您当前未登录!建议登陆后购买,可保存购买订单
付费资源

互联网转载 具体未测试

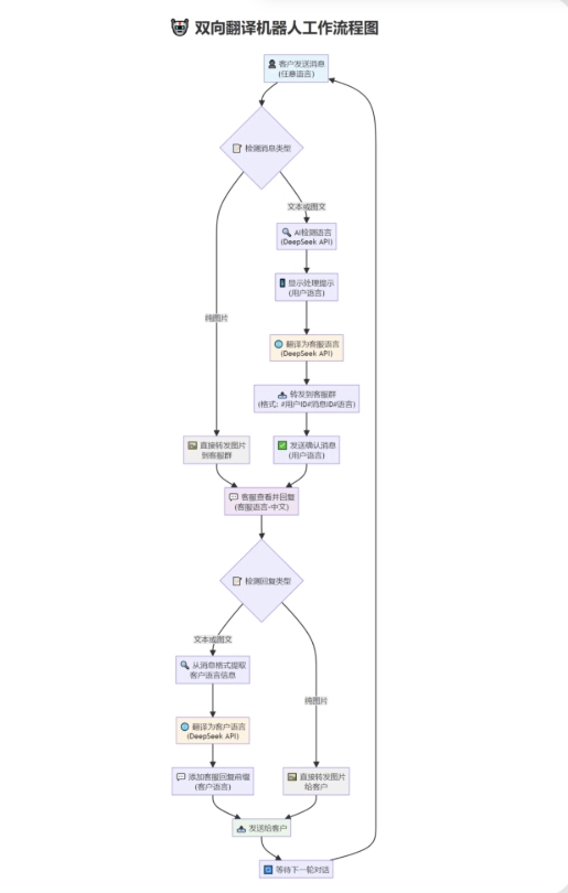
功能说明:

1.双向功能,这个不用说

2.将客户消息翻译为客服配置的指定语言,不管客户消息是哪个国家的语言,只要是deepseek能识别的语言都可以。

3.将客户发送的消息翻译为符合客户国家口语习惯的语言

图片[1]-A2846tgAI全自动翻译智能人工客服 客服机器人源码 带视频搭建教程-柠檬源码网 图片[2]-A2846tgAI全自动翻译智能人工客服 客服机器人源码 带视频搭建教程-柠檬源码网 图片[3]-A2846tgAI全自动翻译智能人工客服 客服机器人源码 带视频搭建教程-柠檬源码网

文章最后更新时间:2025-10-07 16:18:06某些文章具有时效性,若有错误或已失效,请在下方 留言或联系 Ferry资源网
THE END
喜欢就支持一下吧
点赞18赞赏 分享
评论 抢沙发

请登录后发表评论

    暂无评论内容